中北大学就2022年度互联网带宽续租项目申请单一来源方式采购,该项目预算金额237万元。本项目共分为三包,拟成交供应商如下:
1)第一包:教育网专线续租,预算金额52万元,拟成交供应商为赛尔网络有限公司;公司地址:北京市海淀区中关村东路1号院清华科技园8号楼B座赛尔大厦。
2)第二包:中国联通出口带宽续租,预算金额110万元,拟成交供应商为中国联合网络通信有限公司太原市分公司;公司地址:山西省太原市迎泽大街213号。
3)第三包:中国电信出口带宽续租,预算金额75万元,拟成交供应商为中国电信集团有限公司太原分公司;公司地址:山西综改示范区太原学府园区学府街102号。
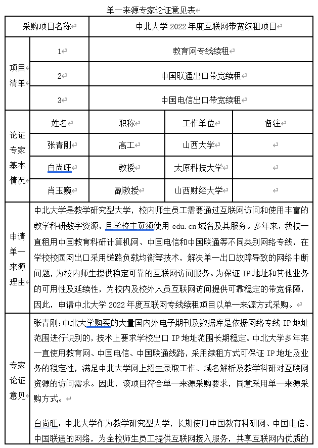
中北大学是教学研究型大学,校内师生员工需要通过互联网访问和使用丰富的教学科研数字资源,且学校主页须使用edu.cn域名及其服务。多年来,我校一直租用中国教育科研计算机网、中国电信和中国联通等不同类别网络专线,在学校校园网出口采用链路负载均衡等技术,解决单一出口故障导致的网络中断问题,为校内师生提供稳定可靠的互联网访问服务。为保证IP地址和其他业务的可用性及延续性,为校内及校外人员互联网访问提供可靠稳定的带宽保障,因此,申请中北大学2022年度互联网专线续租项目以单一来源方式采购。
现将以上情况进行公示,向潜在政府采购供应商征求意见,征求意见期限从2022年6月20日起至2022年6月24日止(五个工作日)。潜在政府采购供应商对公示内容有异议的,请在公示期内以实名书面(包括联系人、地址、联系电话)形式向采购单位或中北大学国有资产管理处反馈,逾期不再受理。
采购单位:中北大学
地址:太原市尖草坪区学院路3号
项目负责人联系电话:13934548512
邮编:030051
举报电话:0351-3922279
举报邮箱:jw@nuc.edu.cn

