中北大学就“高层次人才引进宣传”项目申请单一来源方式采购,该项目预算金额480000元,拟成交供应商为中教智网(北京)信息技术有限公司。地址:北京市海淀区北三环中路44号10号楼4层406。
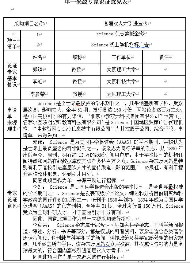
Science是全世界最权威的学术期刊之一,几乎涵盖所有学科,受众层次高,影响力大,全年51期,发行量达150万份,网站读者达百万之众,是中国高校引才的有力渠道,“北京中教双元科技集团有限公司”运营(原名赛尔互联(北京)教育科技有限公司)是Science中国地区独家广告代理机构,“中教智网(北京)信息技术有限公司”为其控股子公司,由此,拟申请单一来源方式采购。
现将以上情况进行公示,向潜在政府采购供应商征求意见,征求意见期限从2020年12月8日起至2020年12月 14日止(五个工作日)。潜在供应商对公示内容有异议的,请在公示期内以实名书面(包括联系人、地址、联系电话)形式向采购单位反馈,逾期不再受理。
采购单位:中北大学
地址:太原市尖草坪区学院路3号
联系人:邢老师
联系电话:0351-3922362
举报电话:0351-3922279
举报邮箱:jw@nuc.edu.cn
