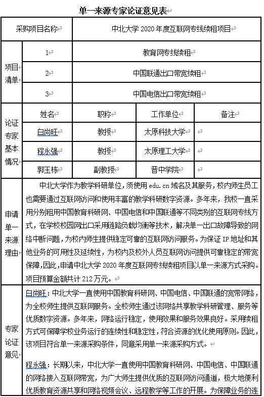
中北大学就2020年度中北大学互联网专线续租项目申请单一来源方式采购,该项目预算金额共计212万元。本项目共分为三包,拟成交供应商如下:
1)第一包:教育网专线续租,预算金额54万元,拟成交供应商为赛尔网络有限公司;公司地址:北京市海淀区中关村东路1号院清华科技园8号楼B座赛尔大厦。
2)第二包:中国联通出口带宽续租,预算金额79万元,拟成交供应商为中国联合网络通信有限公司太原市分公司;公司地址:山西省太原市迎泽大街213号。
3)第三包:中国电信出口带宽续租,预算金额79万元,拟成交供应商为中国电信集团公司山西省太原市电信分公司;公司地址:山西省太原市高新区长治路420号。
中北大学作为教学科研单位,须使用edu.cn域名及其服务,校内师生员工也需要通过互联网访问和使用丰富的教学科研数字资源。多年来,我校一直采用分别租用中国教育科研网、中国电信和中国联通等不同类别的互联网专线方式,在学校校园网出口采用链路负载均衡等技术,解决单一出口故障导致的网络中断问题,为校内师生提供稳定可靠的互联网访问服务。为保证IP地址和其他业务的可用性及延续性,为校内及校外人员互联网访问提供可靠稳定的带宽保障,因此,申请中北大学2020年度互联网专线续租项目以单一来源方式采购。
现将以上情况进行公示,向潜在政府采购供应商征求意见,征求意见期限从2020年10月27日起至2020年11月 2日止(五个工作日)。潜在供应商对公示内容有异议的,请在公示期内以实名书面(包括联系人、地址、联系电话)形式向采购单位反馈,逾期不再受理。
采购单位:中北大学
地址:太原市尖草坪区学院路3号
联系人:邢老师
联系电话:0351-3922362
举报电话:0351-3922279
举报邮箱:jw@nuc.edu.cn

