中北大学就低频振动台项目申请单一来源方式采购,该项目预算金额48万元,拟成交供应商为深圳市冠标测试技术有限公司,地址:深圳市福田区香蜜湖街道深南大道7002号财富广场A座5E
单一来源采购技术依据:
第一、Endevco品牌在中国,深圳市冠标测试技术有限公司为独家代理。
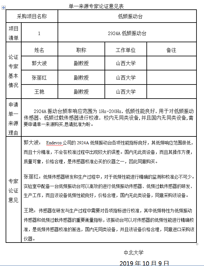
第二、Endevco的CAACS校准系统(低频振动台2924A、中频台2911、气动冲击台Model 2925)在全世界的计量和研究机构以及振动冲击实验室得到了广泛的应用,CAACS良好操作性能帮助世界各个国家的工程技术人员完成了各种不同的类型的传感器的校准,该设备从参数、技术指标均满足要求。
第三、低频振动台(2924A)与实验室现有的的中频台、冲击POP台设备配套,组成套完整的CACSS系统。更加合理的为生产和科研振动测试的校准。因此对低频振动台项目申请单一来源采购。
现将以上情况进行公示,向潜在政府采购供应商征求意见,征求意见期限从2019年10月18日起至2019年10月24日止(五个工作日)。潜在政府采购供应商对公示内容有异议的,请在公示期内以实名书面(包括联系人、地址、联系电话)形式向中北大学采购管理科反馈,逾期不再受理。
采购单位:中北大学
地址:太原市尖草坪区学院路3号
联系人:邢老师
联系电话:0351-3922362
举报电话:0351-3922279
举报邮箱:jw@nuc.edu.cn
邮编:030051
