中北大学就2019年度教育网专线续租项目申请单一来源方式采购,该项目预算金额共计54万元,拟成交供应商为赛尔网络有限公司,地址:北京市海淀区中关村东路1号院清华科技园8号楼B座赛尔大厦。
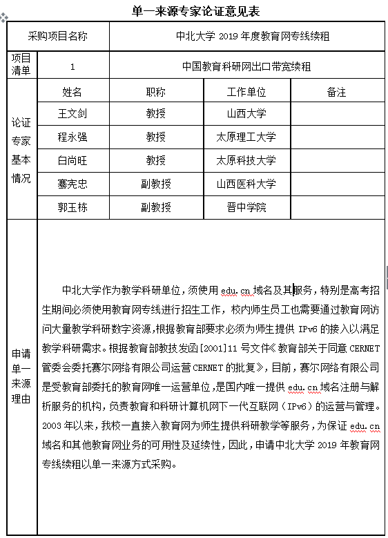
中北大学作为教学科研单位,须使用edu.cn域名及其服务,特别是高考招生期间必须使用教育网专线进行招生工作,校内师生员工也需要通过教育网访问大量教学科研数字资源,根据教育部要求必须为师生提供IPv6的接入以满足教学科研需求。根据教育部教技发函[2001]11号文件《教育部关于同意CERNET管委会委托赛尔网络有限公司运营CERNET的批复》,目前,赛尔网络有限公司是受教育部委托的教育网唯一运营单位,是国内唯一提供edu.cn域名注册与解析服务的机构,负责教育和科研计算机网下一代互联网(IPv6)的运营与管理。2003年以来,我校一直接入教育网为师生提供科研教学等服务,为保证edu.cn域名和其他教育网业务的可用性及延续性,因此,申请中北大学2019年教育网专线续租项目以单一来源方式采购。
现将以上情况进行公示,向潜在政府采购供应商征求意见,征求意见期限从2019年9月27日起至2019年10月10日止(五个工作日)。潜在政府采购供应商对公示内容有异议的,请在公示期内以实名书面(包括联系人、地址、联系电话)形式向中北大学采购管理科反馈,逾期不再受理。
联系人:邢小华
联系电话:0351-3922362
采购人监督部门:纪委办公室
联系电话:0351-3922279

