中北大学就激光加热系统项目申请单一来源方式采购,该项目预算金额142万元,拟成交供应商为德国Laserline公司针对本次项目的代理商南京中科煜宸激光技术有限公司。公司地址:南京经济技术开发区恒飞路19号。
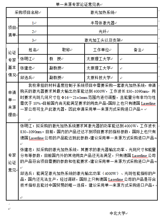
激光加热系统是根据中北大学承担的材料温度控制子系统项目中甲方的实际需求定制的一套用于材料高温加热的系统。本项目周期三个月,需要在规定的时间内完成激光器、激光加工头等其他器件的采购,搭建高温测试系统平台,并进行测试反馈。与甲方进行项目论证过程中,针对激光加热子系统中激光器的参数进行了充分的论证,已定方案中激光器参数满足系统要求。要求申购的激光器最大输出功率4000W,工作波长830~1090nm,功率不稳定度2%,光斑几何尺寸可在Φ16~21±1mm范围内进行调整,且光斑的能量分布非均匀性须优于10%。目前国内尚无能满足上述参数要求的同类产品,国际上也只有德国Laserline一家公司可生产此激光器,因此只能采用单一来源方式采购进口产品。
现将以上情况进行公示,向潜在政府采购供应商征求意见,征求意见期限从2019年1月11日起至2019年1月18日止(五个工作日)。潜在政府采购供应商对公示内容有异议的,请在公示期内以实名书面(包括联系人、地址、联系电话)形式向中北大学采购管理科反馈,逾期不再受理。
联系人:左玮
联系电话:0351-3922362
采购人监督部门:纪委办公室
联系电话:0351-3922279
