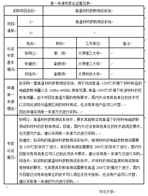
中北大学就高温材料参数测试系统项目申请单一来源方式采购,该项目预算金额139万元,资金来源为非财政性资金,拟成交供应商为中电科仪器仪表有限公司。公司地址:山东省青岛市黄岛区香江路98号。
我校承担的高温测试系统-微波材料参数及反射率测试系统研制项目中,拟采购一套高温材料参数测试系统,系统包括高温材料参数测试与高温反射率测试两部分。高温材料参数测试用于完成室温~1200℃环境下被测样品的电磁参数测量,分别研建X波段(8.2GHz~12.4GHz)高温材料电磁参数测试子系统和Ku波段(12.4GHz~18GHz)高温材料电磁参数测试子系统。需要的测试频率范围在8.2GHz~12.4GHz,测试温度范围在室温~1200℃。高温反射率测试用于测试1GHz~40GHz频率范围、常温~2000℃环境下测量吸波材料的反射率。由于项目在高温方面的特殊要求,国内外没有其他单位的技术可以实现此波段与温度区间的材料测试,也没有其他产品可以代替,只能采用单一来源方式进行采购。
现将以上情况进行公示,向潜在政府采购供应商征求意见,征求意见期限从2018年12月10日起至2018年12月14日止(五个工作日)。潜在政府采购供应商对公示内容有异议的,请在公示期内以实名书面(包括联系人、地址、联系电话)形式向中北大学采购管理科反馈,逾期不再受理。
联系人:左玮
联系电话:0351-3922362
采购人监督部门:纪委办公室
联系电话:0351-3922279
